Dlaczego warto wybrać układ stałego napięcia DCDC?

2025-10-31 - Zostaw mi wiadomość

Cokintechjest producentem specjalizującym się w różnorodnychUkład stałego napięcia DCDCs. Dzisiaj podzielimy się zaletami tego typu układu stałego napięcia.


Jest to element elektroniczny, który osiąga stabilne napięcie wyjściowe poprzez konwersję DC-DC. Obecnie jest szeroko stosowany w telefonach komórkowych, urządzeniach IoT, sterowaniu przemysłowym i innych dziedzinach. Jego zalety odzwierciedlają się głównie w pięciu kolejnych aspektach, zapewniających kluczowe wsparcie dla wydajnej pracy systemów elektronicznych.

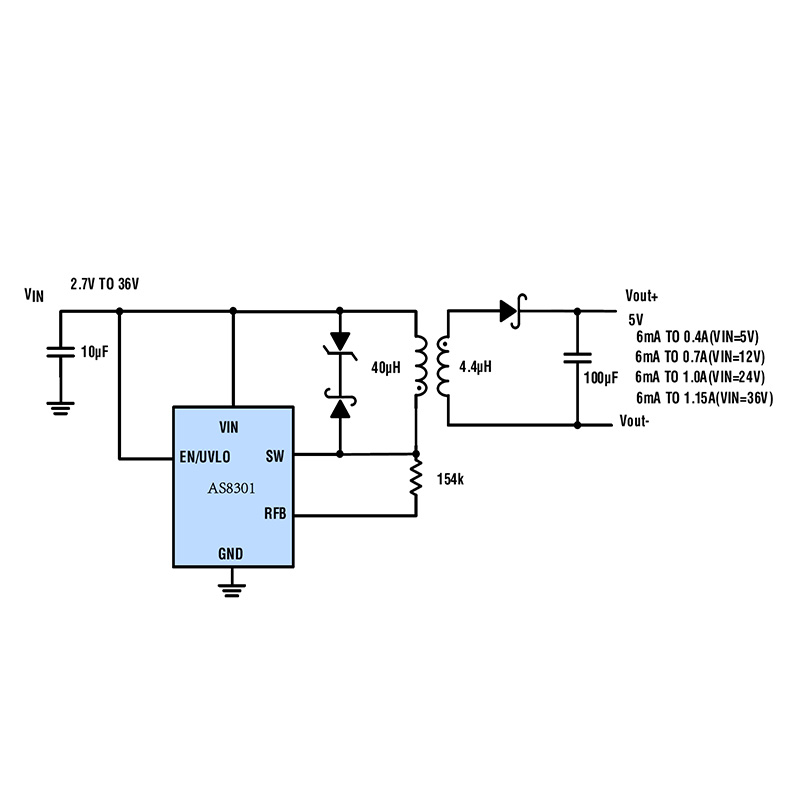
DCDC Constant Voltage Chip

Dokładność regulacji wysokiego napięcia i duża stabilność wyjściowa

Układ ten ma wbudowany obwód precyzyjnego sterowania ze sprzężeniem zwrotnym, który może monitorować napięcie wyjściowe w czasie rzeczywistym. Kiedy napięcie wejściowe ulega wahaniom (np. gdy spada moc akumulatora) lub zmienia się obciążenie (np. gdy przełącza się funkcja urządzenia), może szybko dostosować parametry konwersji, kontrolując błąd napięcia wyjściowego w zakresie ±1%, znacznie lepiej niż w przypadku tradycyjnych regulatorów liniowych.


Wysoka wydajność konwersji energii i niskie straty energii

W porównaniu do regulatorów liniowych, które osiągają regulację napięcia poprzez „straty spadku napięcia” (sprawność często poniżej 60%),Układ stałego napięcia DCDCskorzystaj z technologii konwersji przełączającej, której wydajność zwykle sięga 80–95%. Zaleta ta jest szczególnie wyraźna, gdy różnica między napięciem wejściowym i wyjściowym jest duża. 


Szeroki zakres napięcia wejściowego, duża zdolność adaptacji

Układ ten obsługuje szeroki zakres napięcia wejściowego, który można dostosować do różnych scenariuszy zasilania, takich jak baterie litowe, akumulatory kwasowo-ołowiowe i zasilacze przemysłowe. Eliminuje potrzebę projektowania oddzielnych obwodów dla różnych napięć wejściowych, upraszcza projektowanie modułów mocy dla urządzeń elektronicznych i poprawia kompatybilność w złożonych środowiskach zasilania.


Mały rozmiar, wysoka integracja

Często stosuje miniaturowe opakowania, co skutkuje niewielkimi rozmiarami. Taki rozmiar chipa w połączeniu z innymi cechami konstrukcyjnymi nie tylko oszczędza miejsce na układ PCB, ale także zmniejsza złożoność projektowania obwodów.


Kompleksowe funkcje zabezpieczające, wysoka niezawodność

Główny nurtUkład stałego napięcia DCDCszawierają ochronę przeciwprzepięciową, ochronę nadprądową, ochronę przed przegrzaniem i ochronę przed zwarciem. Te mechanizmy zabezpieczające znacząco poprawiają bezpieczeństwo energetyczne urządzeń elektronicznych, zmniejszając ryzyko uszkodzenia sprzętu na skutek awarii zasilania.


Na tym kończę dzisiejsze dzielenie się. Zapraszamy do kontaktu z naszą fabryką,Cokintechi odwiedź naszą fabrykę!


Wyślij zapytanie

X
Używamy plików cookie, aby zapewnić lepszą jakość przeglądania, analizować ruch w witrynie i personalizować zawartość. Korzystając z tej witryny, wyrażasz zgodę na używanie przez nas plików cookie. Polityka prywatności